File Transfer
Securely upload multiple files or retrieve them using a secret key.
How It Works
1
Upload Files
Select your files. We generate a unique ABCD-1234 key.
2
Share Key
Share this key with your recipient. They enter it below to download.
3
Auto-Delete
Files expire automatically after 24 hours. No traces left behind.
Transfer Station
Upload Files
Download Files
Something went wrong. Please try again later.
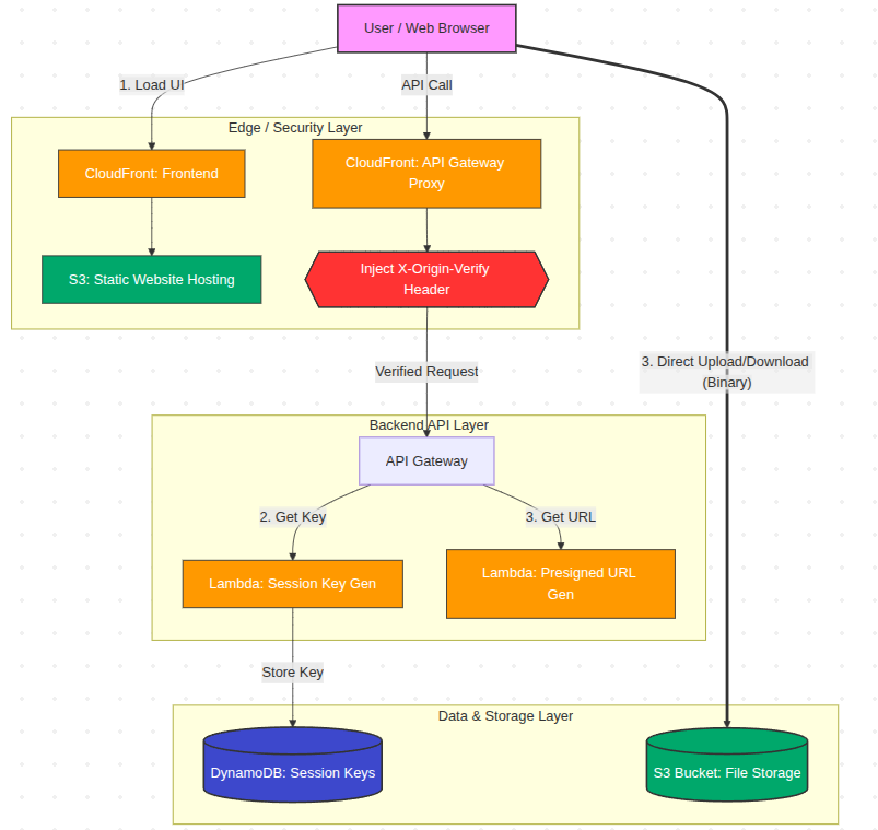
Architecture